August 31, 2024

\[\mathbb{E}\left[y\right] = \beta_0 + \beta_1 x_1 + \beta_2 x_2 + \beta_3 x_3\]
\[\mathbb{E}\left[y\right] = \beta_0 + \beta_1 x_1 + \beta_2 x_2 + \beta_3 x_3\]

Now that we have a fitted model, let’s check out the residuals

The residual plots indicate some badness
Residuals are not normally distributed
Residuals don’t seem to be random
Variance of residuals is not constant
Types of residual plots
Reactions to problematic residual plots
A Note on Structure: This notebook will alternate between examining a particular type of residual plot and then identifying and executing a potential remedy for problematic results involving residuals.
Purpose: A plot of the distribution of residuals tells us whether our model results in prediction errors (residuals) that are normally distributed.
Why Care? Normal distribution of residuals is the assumption that allows us to build meaningful confidence- and prediction-intervals for the responses of new observations.

Remedies for Non-Normal Residuals: Residuals being non-normally distributed is usually due to skew in the distribution of the response variable. We can model transformations of the response (ie. predicting \(\ln\left(y\right)\), \(\exp\left(y\right)\), \(\sqrt{y}\), etc.) instead of directly modeling \(y\).
In the case of skewed residuals, like we see here, a reasonable approach is to model \(\ln\left(y\right)\) rather than modeling \(y\) directly.

Let’s make that change to our modeling strategy and revising the resulting residual plots.
As a reminder, in the residual plots below, we’ve chosen to model the logarithm of \(y\) instead of modeling \(y\) directly.

Certainly, this distribution of residuals is not perfectly normal, but it’s better!
We seem to have fixed the issue of non-constant variance with respect to model predictions (fitted values)
…and improved, but not eliminated, the issue of the association between residuals and the response.
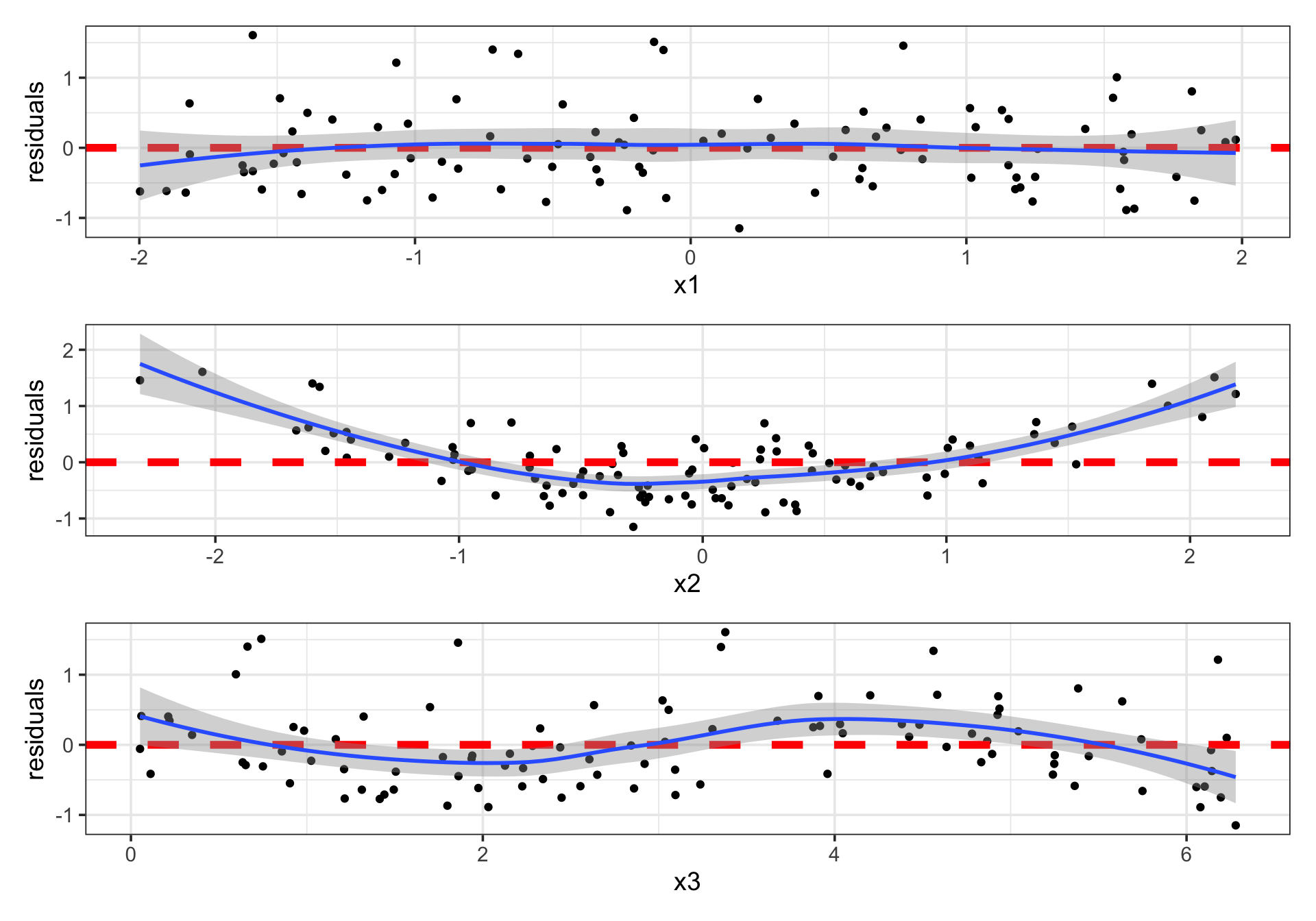
Purpose: A plot exploring potential associations between residuals and our utilized predictors tells us whether associations between the predictor and response are non-linear.
Why Care: We can adjust how we utilize our predictors in-model to obtain better predictive performance and descriptive properties.

x1x2x3Remedies for Associations Between Residuals and Predictors: We can improve model fit (and perhaps explanatory value) by employing transforms of predictors.

x1 is necessaryx2 indicates that perhaps a quadratic association between x2 and \(\ln\left(y\right)\) exists.x3 indicates that perhaps a cubic or sinusoidal association between x3 and \(\ln\left(y\right)\) exists.Again, we’ll make these model updates (I’ll show you how in the coming days) and revisit our residual plots for the updated model.
As a reminder, in the residual plots below, we’ve chosen to model the logarithm of \(y\) instead of modeling \(y\) directly. We’ve also included a quadratic term corresponding to the x2 predictor and we’re using sin(x3) in the model instead of x3 directly.

Again, nothing is exactly perfect in these residual plots, but…

The residuals are approximately normally distributed (with a spike near -0.3, which we should investigate)
The variance in residuals seems constant with respect to predictors, response, and predicted values
There are no remaining associations between the residuals and the predictors
An analysis of residuals provides insight into model deficiencies
If residuals are not normally distributed, with a constant standard deviation, then we cannot trust our confidence- or prediction-intervals
If associations exist between the residuals and available predictors, then we’ve “left predictive power on the table”
If associations exist between the residuals and either the response or the model’s predicted values, then this means your model makes different errors depending on either the magnitude of the response or the magnitude of the predictions (ie. big response, big error / small response, small error)
Categorical Predictors and Interpretations