November 14, 2024
A completed example problem together
Another completed example problem together
Hypothesis Testing; what could go wrong?
Scenario: Environmental scientists are studying water quality in a river system and want to estimate the proportion of water samples that exceed a specific contaminant threshold. They aim for a 99% confidence level and to capture the population parameter to within two percentage points of the true population proportion. These thresholds are necessary to ensure reliability of their findings, especially as the data could inform public health advisories. The results of a small, initial investigation indicate that the proportion is near 25%. How many sections of the river system should they collect water samples from?
Scenario: A pharmaceutical company claims that a new medication lowers systolic blood pressure to an average below 120 mmHg. A health clinic plans to test this claim by giving the medication to 12 patients and measuring their systolic blood pressure after one month. The average systolic blood pressure for the group was 118.7 mmHg with a standard deviation of 5.7 mmHg. Run the test for the clinic at the \(\alpha = 0.02\) level of significance.
Scenario: A pharmaceutical company claims that a new medication lowers systolic blood pressure to an average below 120 mmHg. A health clinic plans to test this claim by giving the medication to 12 patients and measuring their systolic blood pressure after one month. The average systolic blood pressure for the group was 118.7 mmHg with a standard deviation of 5.7 mmHg. Run the test for the clinic at the \(\alpha = 0.02\) level of significance.

Scenario: A pharmaceutical company claims that a new medication lowers systolic blood pressure to an average below 120 mmHg. A health clinic plans to test this claim by giving the medication to 12 patients and measuring their systolic blood pressure after one month. The average systolic blood pressure for the group was 118.7 mmHg with a standard deviation of 5.7 mmHg. Run the test for the clinic at the \(\alpha = 0.02\) level of significance.

Scenario: A pharmaceutical company claims that a new medication lowers systolic blood pressure to an average below 120 mmHg. A health clinic plans to test this claim by giving the medication to 12 patients and measuring their systolic blood pressure after one month. The average systolic blood pressure for the group was 118.7 mmHg with a standard deviation of 5.7 mmHg. Run the test for the clinic at the \(\alpha = 0.02\) level of significance.

Scenario: A pharmaceutical company claims that a new medication lowers systolic blood pressure to an average below 120 mmHg. A health clinic plans to test this claim by giving the medication to 12 patients and measuring their systolic blood pressure after one month. The average systolic blood pressure for the group was 118.7 mmHg with a standard deviation of 5.7 mmHg. Run the test for the clinic at the \(\alpha = 0.02\) level of significance.

Scenario: A pharmaceutical company claims that a new medication lowers systolic blood pressure to an average below 120 mmHg. A health clinic plans to test this claim by giving the medication to 12 patients and measuring their systolic blood pressure after one month. The average systolic blood pressure for the group was 118.7 mmHg with a standard deviation of 5.7 mmHg. Run the test for the clinic at the \(\alpha = 0.02\) level of significance.

Scenario: A pharmaceutical company claims that a new medication lowers systolic blood pressure to an average below 120 mmHg. A health clinic plans to test this claim by giving the medication to 12 patients and measuring their systolic blood pressure after one month. The average systolic blood pressure for the group was 118.7 mmHg with a standard deviation of 5.7 mmHg. Run the test for the clinic at the \(\alpha = 0.02\) level of significance.

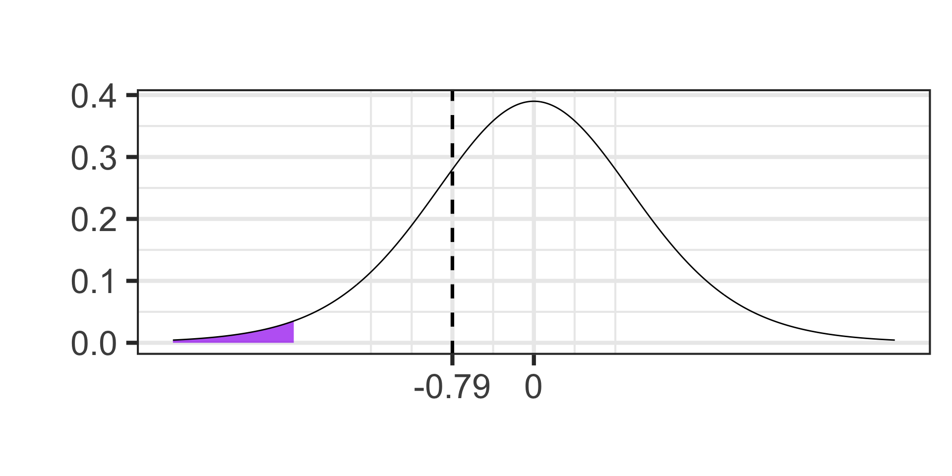
Scenario: A pharmaceutical company claims that a new medication lowers systolic blood pressure to an average below 120 mmHg. A health clinic plans to test this claim by giving the medication to 12 patients and measuring their systolic blood pressure after one month. The average systolic blood pressure for the group was 118.7 mmHg with a standard deviation of 5.7 mmHg. Run the test for the clinic at the \(\alpha = 0.02\) level of significance.

pt(-0.79, df = 11) \(\approx\) 0.223112Generally speaking, there are four possible outcomes to a hypothesis test.
| Null Hypothesis (\(H_0\)) is False | Null Hypothesis (\(H_0\)) is True |
|
|---|---|---|
| Reject \(H_0\) | ||
| Do Not Reject \(H_0\) |
Generally speaking, there are four possible outcomes to a hypothesis test.
| Null Hypothesis (\(H_0\)) is False | Null Hypothesis (\(H_0\)) is True |
|
|---|---|---|
| Reject \(H_0\) | \(\checkmark\) | |
| Do Not Reject \(H_0\) |
Generally speaking, there are four possible outcomes to a hypothesis test.
| Null Hypothesis (\(H_0\)) is False | Null Hypothesis (\(H_0\)) is True |
|
|---|---|---|
| Reject \(H_0\) | \(\checkmark\) | |
| Do Not Reject \(H_0\) | \(\checkmark\) |
Generally speaking, there are four possible outcomes to a hypothesis test.
| Null Hypothesis (\(H_0\)) is False | Null Hypothesis (\(H_0\)) is True |
|
|---|---|---|
| Reject \(H_0\) | \(\checkmark\) | Type I Error (False Positive) |
| Do Not Reject \(H_0\) | \(\checkmark\) |
Generally speaking, there are four possible outcomes to a hypothesis test.
| Null Hypothesis (\(H_0\)) is False | Null Hypothesis (\(H_0\)) is True |
|
|---|---|---|
| Reject \(H_0\) | \(\checkmark\) | Type I Error (False Positive) |
| Do Not Reject \(H_0\) | Type II Error (False Negative) |
\(\checkmark\) |
These erroneous outcomes are no fault of our own
They are the result of sampling error – the randomness associated with the observations that were included as part of our sample, by chance
Work through some additional practice problems from our long list.
If you want to check your answers, I do have a limited “answer key”, but use it sparingly.
Looking at the key will essentially tell you what type of statistical inference the scenario is requesting from you – that is, if you aren’t confident about determining whether a scenario requires a confidence interval, a hypothesis test, or something else…avoid looking at the answer key and come see me (or go to walk-in tutoring) for help.
You can find the answer key here